欢迎访问,163贵州人事考试信息网鸿途教育贵州分校网站!
网站地图
联系我们
关于我们
鸿途首页
贵州分校
黔西南
贵州
贵阳
遵义
安顺
铜仁
黔东南
毕节
六盘水
黔南
贵州人事考试网
首页
公务员
选调生
招警/军队文职
公选/遴选
事业单位
教师招聘
企业/银行/烟草
医疗卫生
三支/服务基层
其他
当前位置:
贵州人事考试网
>
招考信息
> 2025年习水县永安镇卫生院公开招聘见习人员的公告(药学、医生、检验)
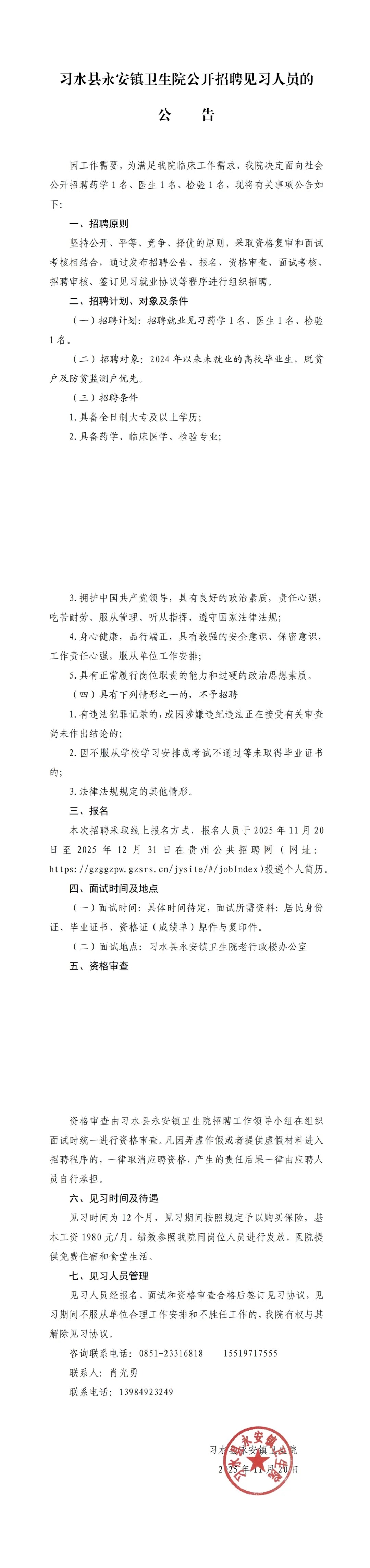
2025年习水县永安镇卫生院公开招聘见习人员的公告(药学、医生、检验)
发布时间:2025-11-20 14:46:32
信息来源:
【
点击:
次
】
本次招考报名指导及备考资料领取:
点击咨询
(信息来源:https://mp.weixin.qq.com/s/KrHVhVauPivqGbPKXeM2pg)
上一条:
绥阳县公安局2025年招聘警务辅助人员体检通知
下一条:
最后一页
相关阅读
2025年习水县永安镇卫生院公开招聘见习人员的公告(药学
绥阳县公安局2025年招聘警务辅助人员体检通知
六盘水市大学生乡村医生专项计划公开招聘工作人员总成绩
安顺市西秀区面向2026届公费师范生、“优师计划”毕业生
独山县百泉镇人民政府2025年公益性岗位招聘公告(1人,11
贵州省网络信息安全技术维护管理中心2025年公开招聘工作
2025年贵阳市观山湖区第三十六幼儿园(第一分园)招聘简章
2025年中共六枝特区委宣传部招聘城镇公益性岗位驾驶员的
黔西南州黎峨中学2026届公费师范生招聘工作实施方案
2025年贵阳市观山湖区金华镇中心卫生院招聘工作人员实际
关岭兴关工业发展有限公司及旗下子公司2025年下半年公开
2025年贵阳行军蚁人力资源有限公司招聘劳务外包人员简章
最新开课
其它课程|其它课程 | 2025年贵州各类公招面试培训课程
其它课程|其它课程 | 2026年国省考笔试课程
其它课程|其它课程 | 2025年贵州三支一扶面试课程
其它课程|其它课程 | 25年贵州事业单位联考面试课
其它课程|其它课程 | 备考:时政理论300题领取
热门推荐
事业单位|教师|人才引进等面试课
2026年国省考笔试课程
贵州10.27事业单位面试培训课程
2019贵州教师招考面试培训课程
10.27事业单位联考笔试课程
19年贵州事业单位面试培训课程
贵州事业单位笔试培训课程【专项专练】
2019年贵州特岗教师培训课程
2019年贵州事业单位笔试培训课程
19年贵州省考(公务员、人民警察)笔试培训课